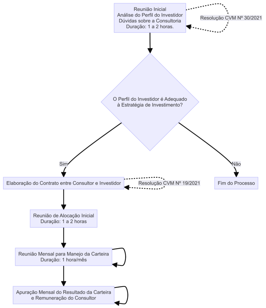
A Consultoria de Valores Mobiliários é atividade privativa do Consultor de Valores Mobiliários autorizado pela CVM nos termos da Resolução Normativa Nº 19, de 25 de fevereiro de 2021. No fluxograma abaixo, está ilustrado o funcionamento do serviço de consultoria. Clientes com valores acima de R$ 500.000,00 são elegíveis para este serviço. A taxa de reunião inicial é de R$ 500,00.

